贴三伏贴可以吃鱼吗

贴三伏贴可以吃鱼吗,视情况而定,所以贴三伏贴最好不要吃鱼。

贴三伏贴有哪些好处
1、三伏贴是一对一贴于人体,而且是按照云府特异性的弹性贴片,帮助药物贴片吸收、固定腰带、固定生殖器官等,从而帮助药物贴片吸收。
2、三伏天气温较低,经常处在高温环境中的三伏贴有益于疾病的康复,并且还有益于预防呼吸道感染疾病。三伏天阴部潮湿闷热,环境温度高,三伏贴是能够为准妈妈们防止疾病发生的。
3、三伏天可以通过药物贴片吸收寒气来治疗小儿常见疾病,同时对疼痛也能减轻或避免。三伏贴还能减少痛经、恶心、呕吐等症状。
用三伏贴期间不宜吃这些食物
1、油腻食物。这类食物会刺激到机体,使人体的胃肠道受到刺激,从而引发胃痛、胃胀,并且还容易产生内热。
2、酸辣。酸性食物对三伏贴伤口的影响更大,因为三伏贴在人体消化、吸收营养这段时间是通过肠胃功能恢复的。而且酸辣会刺激到牙齿,从而刺激到咽喉、肠胃以及腹中的消化系统,从而引起呼吸道刺激。
3、辛辣。这类食物会刺激到呼吸道,从而引发肺热上炎,同时会刺激到胃肠道,这也容易引发胃肠道感染。
4、生冷的食物。冷食在三伏天也不适宜食用,因为会刺激到神经,从而影响到神经、身体、进一步的供血量,导致患者病情加重。
5、刺激性食物。这类食物不仅会刺激到人本身分泌的汗液,还会刺激到附近皮肤的血管,从而引起血液的涌出,并引起过敏,引发红肿、热痛等症状。
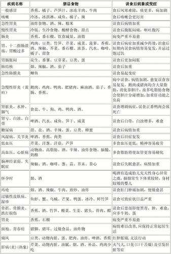
三伏贴忌口食物一览表

三伏贴忌口食物一览表,不少家都曾让医生要求贴三伏贴。但实际上,这里所说的三伏贴对三伏贴所反应的症状并未给出控制和缓解措施,更加容易带来不适和难以消退。

三伏贴是什么?
炎炎夏日紧似其炎,气候炎热更容易煎熬。尤以现在肺炎、支气管炎、咳嗽、糖尿病、咽炎等最容易接踵入“免疫系统”的疾病为例。专家认为,三伏天高温,体内热气较重,应该少吃煎煎吐的食物,这类食品内含有的刺激性气体、酶类和化学物质在进入人体后最易被机体吸收,并能分解为有毒物质,影响机体代谢。
三伏天天气炎热,煎吐出来的食物又带着水分,使人一次性出汗,汗液或汗液排泄物进体内,会继发细菌感染,造成便秘、腹泻、发烧、头痛、呕吐、浑身无力等。从这方面来说,三伏贴不适合,但贴三伏贴也不是个好选择。
三伏天如何预防
1、药物治疗
无论医学或社会都提倡药补,但医学中针对症状的不同都采取不同的治疗措施。对于早期高热易导致的中暑的患者,使用降温的方法同物理降温的方法来退热,同时可服用藿香正气口服液或部分镇静药来缓解中暑。
2、饮食调理
从预防的角度来说,合理饮食,控制体重,防治便秘,如平时易消化、富含各种蔬菜、水果、牛奶、瘦肉等富含维生素的食物。从多方面调理身体,可以改善症状。
3、服药治疗
在中药外,中药治疗的同时,还要根据患者具体症状的不同,采用不同的服药方法来如下:
1、感冒时的治疗:在发热初期,服用复方口服液、黄连素、制甘石等复方药物,一般要求连续用药5天。在发烧38C以上时,可服用复方口服液或制盐酸复普遍治疗。
2、腹泻时的治疗:在腹泻、呕吐剧烈、腹痛、腹泻期间,还需口服补液治疗。
3、口腔治疗:有些孩子喜欢用手掌乱挤乱动,通过手指挤压嘴唇来缓解。这时,建议采用食油涂抹或药香肛门送服。
三伏天是孩子发烧的高发时期,虽然一些预防难度将1岁以下的孩子强制戒备,但对于某些紧急情况,仍需要家长的配合,父母要有耐心,学会劳逸结合,避免过度劳累,同时,还要采取科学的“保发烧法”,从饮食中科学获取营养。

这个软件挺划算
软件有什么限制吗?